China’s solar subsidies triggered innovation and learning-by-doing that dramatically lowered global solar costs while generating domestic economic gains large enough to outweigh the subsidy costs, showing that green industrial policy can simultaneously boost growth and help fight climate change.
Environmental policy is often framed as sacrificing growth for the sake of the planet, and the present for the future. This makes the attractiveness of green policies depend on how much people are willing to give up. The current backlash against such policies in America suggests many citizens are less willing to make these sacrifices than previously thought. But new research on China's solar industry tells a more optimistic story. Subsidies for emission-saving industries can drive enough domestic growth to pay for themselves, before climate benefits even enter the picture. This means that green industrial policies pursued at the national level can become a powerful means of slowing global warming.
China’s solar industry
China's economic rise over the last four decades is well documented, and its solar industry is a poster child for such development. Between 2004 and 2013, the output of Chinese solar – the companies that manufacture the cells and panels that generate electricity from the sun - grew by 76% per year. By 2019, Chinese firms accounted for 63% of all the solar panels produced in the world. In 2023, China installed 217 Gigawatts of solar, as much of the rest of the world combined. The cost of solar has fallen by over 90% since 2004 (see Figure 1), making it competitive with fossil fuels like coal (Science 2025).
Figure 1. Global average price of solar PV modules (in 2024 US$) per Watt

Source: IRENA (2024a), Way et al. (2022), Farmer & Lafond (2016), & Nemet (2009) with processing by Our World in Data
How policy led to innovation in solar energy
How much of these seismic changes were due to Chinese policies? In China, local governments introduced solar subsidies to produce, install and perform R&D at different times and to different degrees of generosity. In Banares-Sanchez et al. (2026), we show that these policies were a major cause of the industry’s explosive growth. These local industrial policies explain about half of the global price decline since 2004, which, in turn, has become a major factor driving the diffusion of solar energy across the world.
Maybe it is no surprise that subsidising an industry leads it to grow. The conventional worry is that this growth is artificial – the government is propping up an industry that would not be viable without support, making such subsidies a poor taxpayer investment. In China’s solar sector, something different happened as the subsidies triggered innovation. As firms produced more solar panels, they got better at it – driving down costs and pushing up quality. This learning-by-doing ‘spilled over’ to other solar firms both locally and in other cities, kickstarting the whole industry. At first the innovation was incremental process improvements, but now China has moved up the value chain and also innovates at the frontier. Figure 2 shows that the country now wins almost half of the world records for solar cell efficiency, whereas before 2005 it did not win any.
Figure 2. China now innovates at the frontier

Notes: On the vertical axis, a value of 0.2 = 20%, etc.
What was the local impact of China’s industrial policy?
To evaluate the impact of China’s solar policies, we take advantage of the fact that these were introduced in different city-regions at different times. This allows us to identify ‘doppelganger’ cities which were on the same growth trajectory as subsidy-adopting cities before the policies came in but did not themselves introduce subsidies. We amassed new data tracking all solar-related law and regulations, as well as the patents, output, inputs, and exports of every solar firm in China over the last 25 years. We then compared outcomes in the treated cities compared to their doppelganger cities before and after subsidies were introduced.
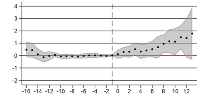
Cities that adopted solar policies saw a 64% increase in patenting alongside sharp rises in revenues, production capacity, exports and firm numbers. These effects grew over time and persisted long after subsidies were introduced. Figure 3 on the event study for patenting and similar findings persist when we control for quality by using future citations or other methods.
Figure 3. Event study of the impact of city solar policies on city patenting

Notes: The vertical axis has the impact of policy on patenting and the horizontal axis is the number of years after (or before) the solar subsidy policy was introduced (so 2 = two years after policy introduction and -2 = two years before policy introduction).
What was the national impact of China’s industrial policy?
One concern is that this local growth simply reflects firms relocating activity from other cities to take advantage of subsidies. In fact, we find that these negative business-stealing effects were more than offset by the positive spillovers from cross-city learning. We develop a structural macro model that considers these multiple spillovers, the differential productivity across firms and cities as well as company choices to enter, produce, export and innovate. Putting all these results into this macro model, we found that Chinese green industrial policy accounted for 40%-50% of the overall changes in innovation, revenues and prices from 2004 to 2020. The rest is down to a mix of growing energy demand in China and the rest of the world.
Using our estimates, we find that even before accounting for any environmental gains, each $1 of solar subsidy generated about $1.65 in welfare benefits for Chinese citizens, through lower energy prices and export growth. When environmental benefits are included, that payoff doubles.
This does not mean the policy was perfect. Our analysis found that the same overall benefits could have been delivered at much lower cost to the Chinese taxpayer with more focus on innovation subsidies and less on subsidies to production and installation.
What lessons can we learn?
China’s solar success gives hope for industrial policy, but it cannot necessarily be replicated in all sectors. Part of the success is likely because solar is a relatively young, high-tech industry, with more opportunities for learning than a more mature industry such as shipbuilding (Kalouptsidi 2018).
These results tell us that China's solar subsidies worked for Chinese citizens. What they did for the world remains an open question. China may have squeezed out solar industries elsewhere, or the knowledge it generated may have spilled across borders fostering learning elsewhere just as it spilled over from city-to-city within China. What happened to global innovation, production and decarbonisation is the subject of ongoing research.
Whatever China's industrial policy did to solar industries elsewhere, its most tangible legacy is solar panels cheap enough that the world is actually using them – not out of environmental conscience, but because they are the cheapest option. China's taxpayers funded an investment that paid for itself, and this in turn cheapened solar as an energy source and reduced emissions.
At a moment when political support for climate action is eroding, these findings from China offers a genuine ray of hope in dark times. They show that green industrial policies, pursued at the domestic level and not requiring multilateral agreements, can be a powerful means of confronting the challenge of climate change that we all face.
(This is reposted from an article originally posted at VoxDev.)
References
Banares-Sanchez, I, R Burgess, D Laszlo, P Simpson, J Van Reenen, and Y Wang (2026), “Ray of hope? China and the rise of solar energy,” Unpublished manuscript.
Farmer, D, and F Lafond (2016), “How predictable is technological progress?,” Research Policy, 45(3): 647–665.
IRENA (2024), "Renewable power generation costs in 2023."
Kalouptsidi, M (2018), “Detection and impact of industrial subsidies: The case of Chinese shipbuilding,” Review of Economic Studies, 85(2): 1111–1158.
Nemet, G F (2009), “Interim monitoring of cost dynamics for publicly supported energy technologies,” Energy Policy, 37(3): 825–835.
Science (2025), “2025 breakthrough of the year,” Science.
Way, R, M Ives, P Mealy, and D Farmer (2022), “Empirically grounded technology forecasts and the energy transition,” Joule, 6(9): 2057–2082.